
Геометрия, 7 класс
Готов
Вопрос от 2378 дней назад
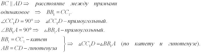
Дано: BC параллельна AD AB=CD угол CC1D = 90 градусов угол BB1D = 90 градусов Доказать: треугольник ABB1 = треугольнику DCC1

Ответ от

Готов
Вопрос от 2378 дней назад
Дано: BC параллельна AD AB=CD угол CC1D = 90 градусов угол BB1D = 90 градусов Доказать: треугольник ABB1 = треугольнику DCC1
Ответ от